一、 学科专业简介
河南大学的外语学科设立于1912年,目前已有外语学院(1912)与高级翻译学院(2024),以“一文一武”的互补态势共同推进外语学科的发展。河南大学的外语人始终秉承“海纳百川”(外语学院)及“君子不器”(高级翻译学院)的院训,推动教育、科技、人才深度融合,为河南大学“双航母”战略、“双一流”学科建设添砖加瓦。
学院现设有英语、俄语、日语、德语、法语、翻译6个本科专业,拥有外国语言文学博士后科研流动站、外国语言文学一级学科博士、硕士学位授权点,区域国别学术硕士学位授权点,以及翻译硕士、教育硕士两个专业学位授权点。其中英语、翻译、俄语专业为国家级一流本科专业建设点,日语专业为河南省一流本科专业建设点,英语专业为国家级特色专业,英语语言文学教学团队为国家级教学团队,《高级英语》为国家级精品课程及国家级精品资源课程,《英语语言学概论》为国家级一流课程,外国语言文学为河南省一级重点学科。
学院坚持教学与科研并重的办学理念,注重人才培养质量,重视提升科研水平。在学术研究方面,形成了极具特色的认知语言学、功能语言学、语用学、对比语言学、英美文学、翻译学、俄罗斯文学、俄语语言学、日本文学、日语语言学、德法语言文学等主要研究方向。
二、 师资队伍
学院现有教职工110人。专业教师队伍中,具有正高级职称人员18人,副高级职称人员31人,博士研究生指导教师13人,硕士研究生指导教师73人。专任教师101人中,具有博士学位者77人。学院享受政府特殊津贴专家2人、全国教材建设先进个人1人、河南省优秀专家3人、河南省教学名师2人、河南省优秀教师2人、河南省学术技术带头人1人、河南省中小学教育专家1人、省特聘教授6人、省讲座教授3人、五一劳动奖章获得者2人、河南省高校骨干教师资助对象7人、河南省教育厅学术技术带头人5人、校特聘教授1人、河南大学“杰出人才特区支持计划”第四层次特聘教授1人,博士后31人。另有外籍专家8人(其中河南大学“杰出人才特区支持计划”第三层次特聘教授2人、河南大学外籍“拔尖人才项目”特聘教授2人),外籍师资博士后1人。现有在校本科生767人,研究生433人(含博士研究生30人),与美国、俄罗斯、英国、澳大利亚、日本、加拿大等世界知名高校有合作关系。
三、 科研平台
学院目前拥有河南省高等学校人文社会科学重点研究基地——英语语言文学研究中心,河南省中原典籍外译与传播研究中心(与中共河南省委外事工作委员会办公室共建),俄罗斯研究中心(与俄罗斯南联邦大学共建),首批河南省中小学学科教育教学研究基地(中小学英语),拥有外国语言学及应用语言学研究所、翻译理论研究所、外国文学研究所三个校级研究机构以及俄语语言文学、日语语言文学和德法语言文学三个院设研究机构,并创办有学术期刊《河南大学外语学院》(季刊)。
四、 科研成果
近三年,学院发表学术论文360多篇,出版教材和著作50余部;先后承担国家社科基金项目16项,省部级科研项目25项,获得省部级以上科研和教学奖励24项。英语专业连续多年进入全国A++行列,2017年位居全国第五。
五、 2025年学院硕士研究生招生信息
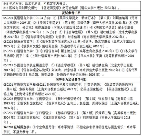
1. 学术型学位招生目录及参考书目




2. 专业型学位招生目录及参考书目



六、 近三年分数线及录取情况

七、 其他事项
1. 具体信息参见《河南大学2025年招收攻读硕士学位研究生简章》,网址:https://grs.henu.edu.cn/info/1176/48762.htm
2. 学院不提供往年考研试题,不举办任何形式的考研辅导,也从不授权任何机构和个人进行招生或培训;不出售任何参考资料。
八、 联系方式
联系单位:河南大学外语学院(高级翻译学院)
地址:开封市明伦街85号
邮政编码:475001
联系人:高老师、李老师
联系电话:0371-22861393
电子邮箱:hdwyyjs113@163.com
学院官方网址://www.kele2pingtai.com/index.htm
学校研究生院官方网址:https://grs.henu.edu.cn/index.htm